有效针对外贸业务场景
立即查看 >
扫码添加微信,预约免费演示
数字化外贸综合营销决策平台
扫码添加微信,预约免费演示
数字化外贸综合营销决策平台
请完善以下信息,以便为您安排演示或样本
已自动分配售前顾问为您服务。请添加微信,更快获取项目案例和报价
为什么选凯发K8天生赢家一触即发
100000+客户信赖之选,为外贸企业降本增效
EN
走在吉隆坡的街头中国品牌的身影几乎无处不在:马来西亚如今已悄然成为中国企业“出海东南亚的首选地”。那么马来西亚什么产品最热销呢?本文和大家来聊一聊。

过去十年,马来西亚GDP增长近40%,人均GDP稳居东南亚前三。2025年预期增速达4.5%,高于新兴市场平均水平。
更难得的是,这个国家创造了陆续在26年贸易顺差的“黄金纪录”,外汇储备充足、财政稳健,既未重蹈过度刺激经济的覆辙,也从未陷入债务危机的泥潭。
对中企而言,这意味着更低的风险敞口、更坚实的投资基石,以及一片未被过度透支的经济沃土。
马来西亚,“离不开”中国货
自2009年起,中国已陆续在15年稳居马来西亚最大贸易伙伴,更是其最大进口来源国。2024年,马来西亚从中国进口总额达1014.63亿美元,占其总进口额的20%。

“中国制造”在马来西亚无处不在:
在吉隆坡的商场里,华为手机摆在显眼位置;
槟城的半导体工厂中,中国产的检测设备嗡嗡运转;
柔佛的建筑工地上,三一重工的泵车正浇筑地基;
就连国家电网的新建变电站,也越来越多用上特变电工的变压器;
......

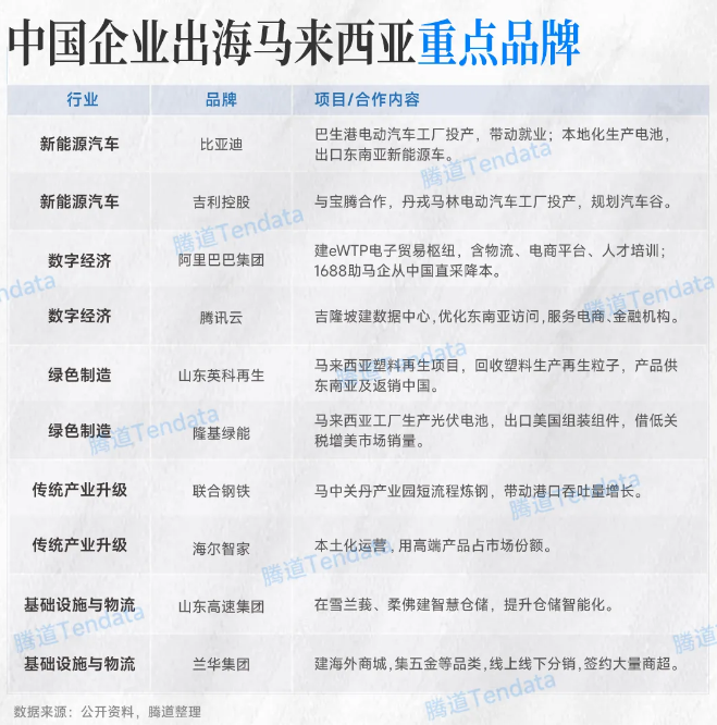
01、电子制造,靠中国“输血”
马来西亚是全球第六大半导体出口国,槟城更被誉为“东方硅谷”。但鲜为人知的是,其产线上的许多设备与零部件,正源源不断来自中国。

2024年,马来西亚自中国进口的集成电路、通信设备、自动数据处理零件合计增长38%,成为支撑其电子出口的隐形支柱。没有这些高性价比的中间品,所谓“高端制造”将难以为继。
02、工厂升级,离不开中国装备
随着马来西亚推进工业4.0,对自动化设备的需求激增。中国产的数控机床、注塑机、工业机器人,因价格低、响应快、售后近,正快速替代欧美日品牌。

一位在霹雳州设厂的浙江老板坦言:“买德国设备要等半年,中国设备一周到货,本地还有服务站,在东南亚,效率就是生命线。”
03、绿色转型,中国方案成首选
马来西亚承诺2050年碳中和,并大力推广电动车与光伏。而中国,正是其绿色转型最可靠的伙伴:82%的太阳能组件来自中国;

几乎全部公共充电桩由中国企业供应;
宁德时代、比亚迪等正评估在柔佛建电池厂;
......
04、医疗与制药,同样深度依赖
尽管马来西亚鼓励本土制药,但70%以上的原料药和一次性医疗耗材仍依赖中国进口。迈瑞、鱼跃等品牌的监护仪、呼吸机,已进入多家公立医院。

05、数字经济:中国经验正落地
华为参与5G建设,阿里云给予算力,菜鸟布局智能物流,TikTok Shop带动社交电商,中国科技企业,正默默搭建马来西亚数字生态的“底座”。

当然,这种依赖并非单向。马来西亚给予稳定的法治环境、成熟的技工队伍、辐射东盟的区位优势,以及覆盖全球的自贸网络。中国企业在此设厂,产品可零关税进入欧盟、英国、东盟等市场。
于是,一种新型协同关系正在形成:中国给予技术与供应链,马来西亚给予合规与跳板,彼此需要,方能共赢。
一位深耕南洋十年的中企负责人所说:“他们离不开凯发K8天生赢家一触即发的速度,凯发K8天生赢家一触即发也离不开他们的通道。”
而这,或许才是“中国货”在马来西亚真正不可替代的原因。
